首页
产品中心
模拟开关芯片
模拟开关芯片 ( Analog Switches )
数字隔离芯片
数字隔离芯片
运算放大器
运算放大器
负载开关
负载开关
电源管理芯片
线性稳压芯片 ( LDO )
DC/DC - Charge Pump
DC/DC - BUCK
DC/DC - Boost
通信接口芯片
通信接口芯片
CAN收发器芯片
逻辑系列
逻辑系列
存储芯片
EEPROM
锂电管理芯片
锂电池充电IC
锂电池保护IC
显示驱动芯片
LCD Driver
LED Driver
模数转换芯片 ( ADC )
模数转换器ADC
行业应用
光伏储能
工业控制
消费电子
服务设备
测试仪器
监控安防
业务支持
CP测试服务 ( EDS )
工程技术支持
硬件模块设计
样品申请
咨询服务
技术咨询
商务咨询
客户服务调查
关于四方
公司简介
企业文化
荣誉资质
发展历史
新闻资讯
新闻动态
知识发布
联系我们
加入四方
福利待遇
人才发展
岗位招聘
0512-89162663
中文
中文
English
LCD Driver
/
当前位置:
首页
>
产品中心
>
显示驱动芯片
>
LCD Driver
LCD Driver
LED Driver
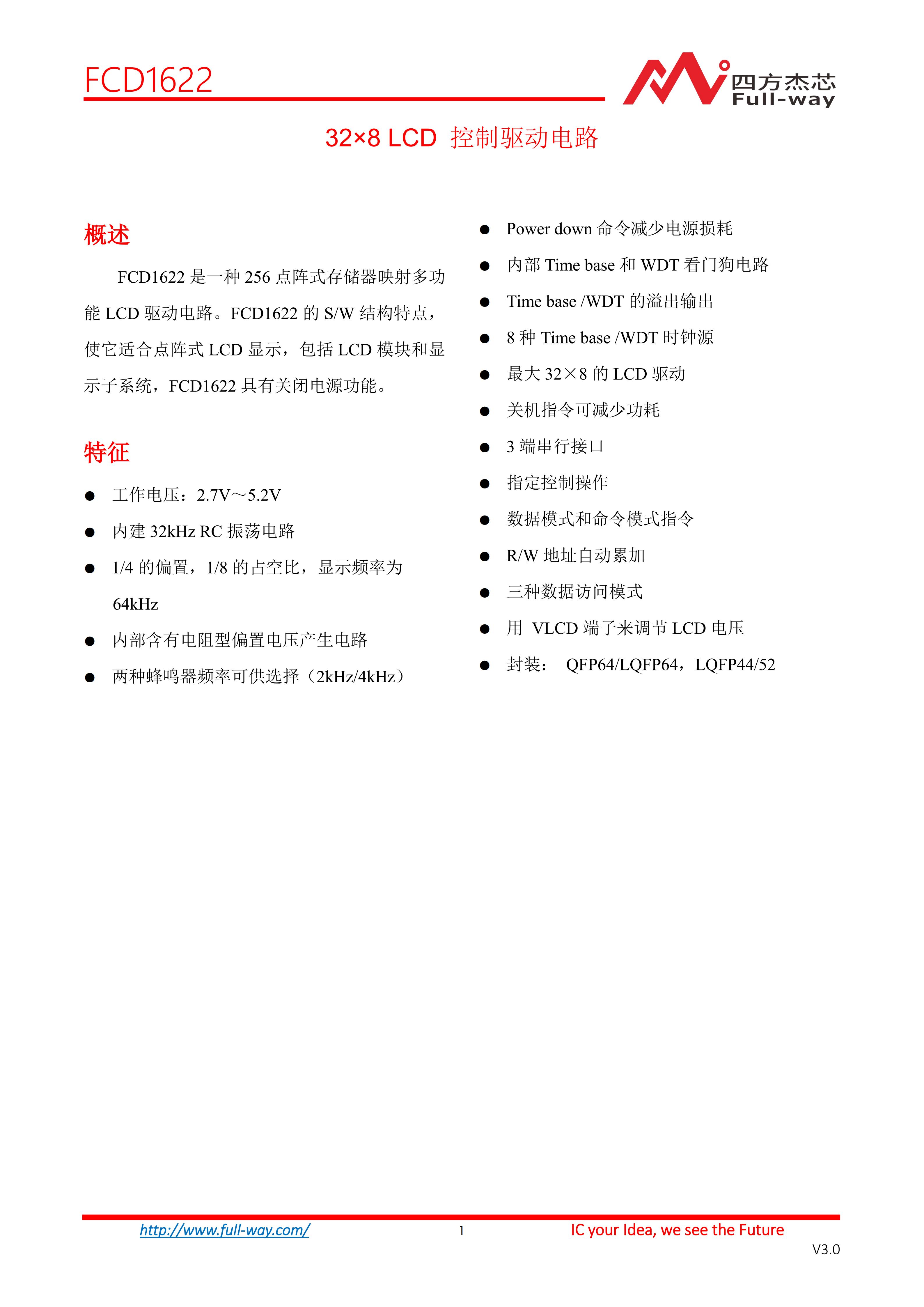
FCD1622
四方杰芯
2025-12-02
0
下载资料
申请样品
LCD Driver
正在上传中
上一篇:
FCD1621
下一篇:
FCD1623